كلية التقنيات الحديثة
الكلية
عن الكلية
الرؤية والرسالة والأهداف
كلمة العميد
تأسيس الكلية
دليل الكلية
الخطة الاستراتيجية
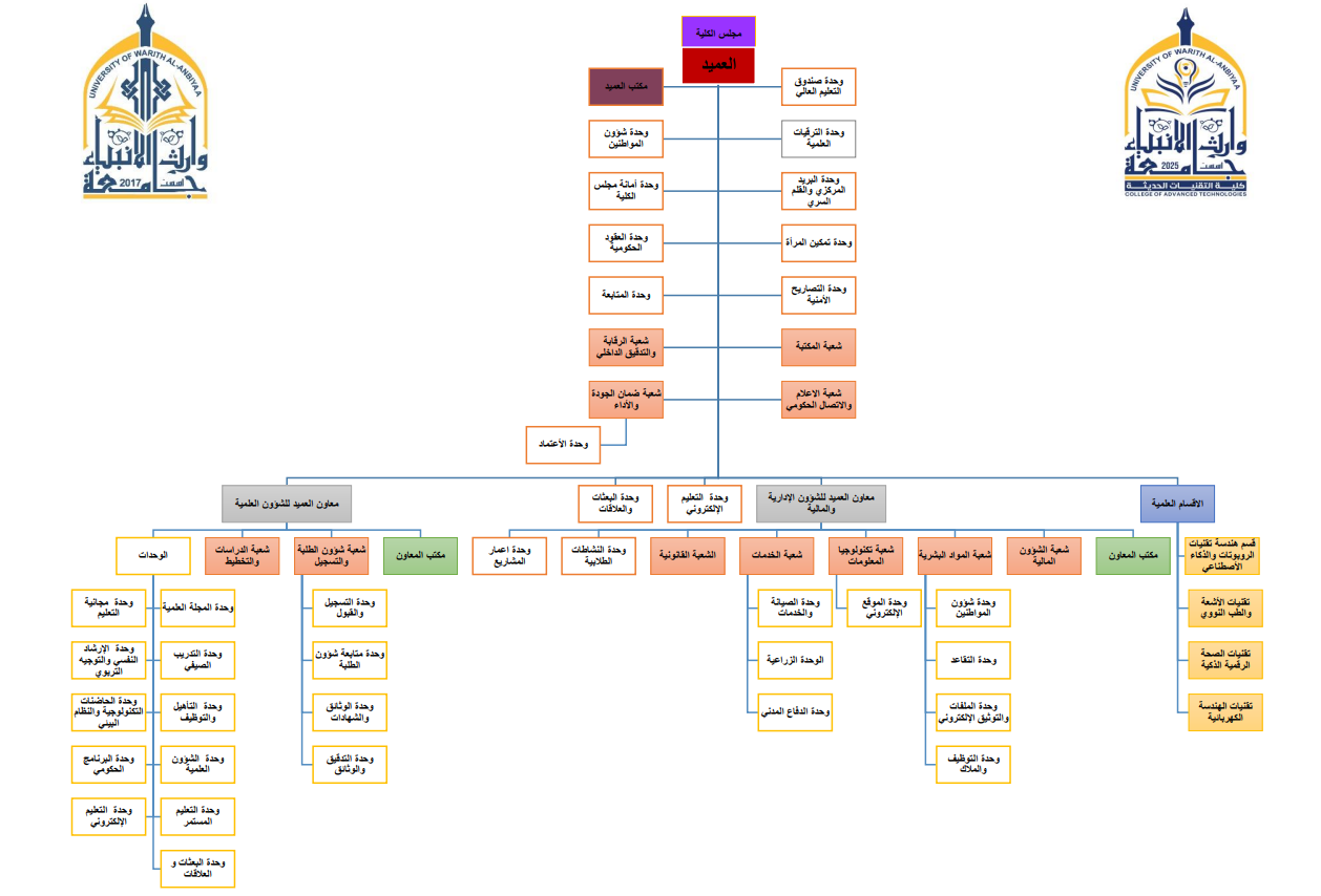
الهيكل التنظيمي
الخطة العلمية
اتفاقات التعاون والتوأمة
دليل الاخلاقيات
دليل الوصف الوظيفي
هيئة التدريس
نافذة التدريسي
الاقسام العلمية
تقنيات الهندسة الكهربائية
تقنيات الاشعة و الطب النووي
تقنيات الصحة الرقمية الحديثة
تقنيات الروبوتات و الذكاء الاصطناعي
الشؤون العلمية
بحوث التدريسيين
بحوث التخرج
مساهمات علمية
مؤتمرات علمية
مناقشة رسائل وأطاريح
عضوية لجان
شؤون الطلبة
الطلبة الاوائل
الطلبةالمتخرجين
تعليمات انضباط الطلبة
شروط التقديم والقبول
الوصف الوظيفي للمتخرج
التقويم الجامعي
الأجور الدراسية
إرشادات التسجيل
الجدول الأسبوعي
جدول الامتحانات الشهرية
جدول الامتحانات النهائية
المختبرات
الاخبار والاحداث
أخبار الكلية
الورش
الندوات
المؤتمرات
المناسبات
الانشطة الطلابية
مكتبة الوسائط المتعددة
استبانات واستمارات
استبانة رأي الخريجين
استمارة التواصل مع الخريجين
استبانة رضا الطلبة
استبانة الرضا الوظيفي
استبانة رأي اصحاب العمل
خدمة المجتمع
لقاءات تلفزيونية
حلقات اذاعية
تبرعات
زيارات
وصف البرنامج الاكاديمي و المقرر الدراسي
تقنيات الهندسة الكهربائية
تقنيات الاشعة و الطب النووي
تقنيات الصحة الرقمية الحديثة
تقنيات الروبوتات و الذكاء الاصطناعي
EN
EN
الرئيسية
الهيكل التنظيمي
الهيكليلة التنظيمية لكلية التقنيات الحديثة.
هيكلية الكلية_